Επικοινωνήστε μαζί μας

Error: Contact form not found.

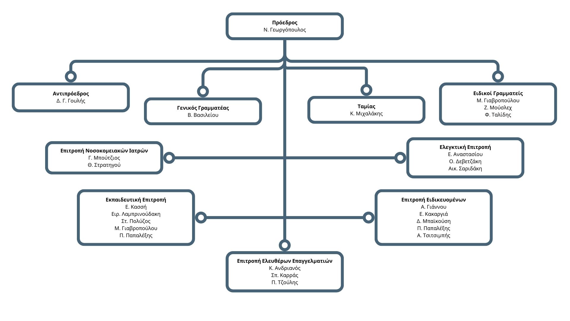
Όργανα

Διοικητικό Συμβούλιο
  • Πρόεδρος: Ν. Γεωργόπουλος
  • Αντιπρόεδρος: Δ. Γ. Γουλής
  • Γενικός Γραμματέας: Β. Βασιλείου
  • Ταμίας: Κ. Μιχαλάκης
  • Ειδικοί Γραμματείς:
    • Μ. Γιαβροπούλου
    • Ζ. Μούσλεχ
    • Φ. Ταλίδης
Εκπαιδευτική Επιτροπή
  • Ε. Κασσή
  • Ειρ. Λαμπρινούδακη
  • Στ. Πολύζος
  • Μ. Γιαβροπούλου
  • Π. Παπαλέξης
Επιτροπή Νοσοκομειακών Ιατρών
  • Γ. Μπούτζιος
  • Θ. Στρατηγού
Επιτροπή Ελευθέρων Επαγγελματιών
  • Κ. Ανδριανός
  • Σπ. Καρράς
  • Π. Τζούλης
Ελεγκτική Επιτροπή
  • Ε. Αναστασίου
  • Ο. Δεβετζάκη
  • Αικ. Σαριδάκη
Επιτροπή Ειδικευομένων
  • Α. Γιάννου
  • Ε. Κακαργιά
  • Δ. Μπαϊκούση
  • Π. Παπαλέξης
  • Α. Τσιτσιμπής
© inspired by lynx